UL

UL

Alliance Platform

Applied Safety Science · Web App Development

"The UL Alliance project was a unique opportunity to transform a traditionally manual process into a streamlined digital experience. Our focus on user-centric design and intuitive UX ensured that both seasoned and new field engineers could adapt seamlessly to the digital platform, enhancing accuracy and efficiency in their audits"

Steve Polacek
Steve Polacek Co-Founder, Eight Bit Studios

Digitizing Safety Audits: How UL Redefined Field Work with Eight Bit Studios

The Client

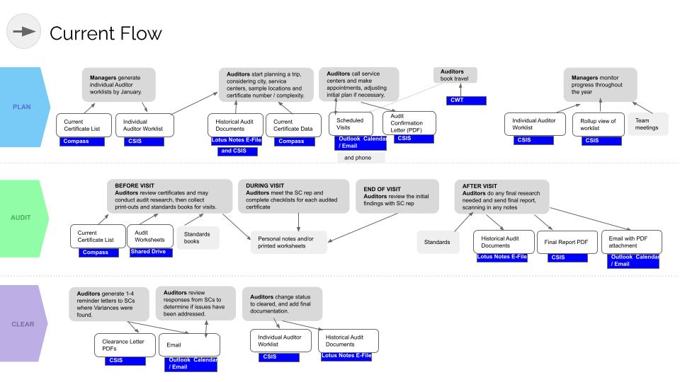
UL manages safety and security compliance across a variety of industries. The reliance on traditional, paper-based methods made their field work susceptible to inefficiencies and errors.

Overview

UL's audit process was traditionally manual, involving field engineers who used paper-based methods for safety and security compliance checks. This approach was time-consuming, prone to errors, and lacked real-time data processing capabilities.

The Ask

UL tasked Eight Bit Studios with conceptualizing and designing a prototype for a digital auditing process. This new system was aimed at allowing field engineers to conduct their day-to-day audits digitally, improving efficiency and accuracy.

The Solution

Eight Bit Studios conducted extensive discovery workshops with UL's subject matter experts (SMEs) to understand the current audit process. The team then developed UX and UI designs for an iPad app and a web portal that would enable field engineers to conduct audits digitally. The solution included features such as starting audits online or offline, completing checklists, taking photos and adding notes, and sharing draft reports with customers. Interaction specifications were also provided for UL's engineering team to develop. The project focused on:

  • Implementing feedback and stabilization throughout the design sprints.

  • Enhancing features such as the Audit Tool Search, Certificate Detail, and Final Report Upgrades.

  • Addressing technical and AlarmHub integration aspects.

  • Preparing detailed interaction specifications for UL's engineering team.

01 Discovery:

Collaborative workshops and strategic sessions with UL stakeholders to understand their existing audit process and identify digital transformation opportunities

02 Delivery

Delivery: Focused on design iterations and user trials to refine the digital solution, ensuring it met the needs of both experienced and new field engineers

03 Integration:

Addressing the integration of the digital solution with existing UL systems and AlarmHub, enhancing the overall workflow and data synchronization.

04 Feedback Implementation

Continuously incorporating feedback from field engineers and UL's tech team to improve the prototype and prepare for handoff.

Results

  • Developed a prototype for a digital audit process that significantly improved efficiency and accuracy for field audits.

  • Incorporated feedback from seasoned field engineers and modern UX design principles.

  • Provided Comprehensive design files, interaction specifications, and future feature plans delivered, serving as a valuable asset for UL's team.


Conclusions

  • The project highlighted the importance of digital transformation in enhancing field operations efficiency.

  • A user-centric approach in designing digital tools can significantly improve the accuracy and efficiency of field audits.

  • The success of the UL Alliance project demonstrates the potential of digital solutions in transforming traditional, manual processes.

Gallery

Want Results Like This?

Let's talk about what you're building.

Get Started